yl6809永利(集团)有限公司官网
加入收藏
 
返回旧站
首页
关于我们
公司概况
yl6809永利简介
公司领导
组织架构
公司文化
媒体师院
党建思政
支部设置
党建动态
理论学习
工会工作
统战工作
老协工作
规章制度
团队队伍
专家学者
硕博导师
教师名录
规章制度
师范教育改革
历史沿革
改革动态
教团队格认证
中学教育案例库
规章制度
旗下产业
专业简介
培养方案
教学研究
实践教学
规章制度
研究生教育
工作动态
学位点简介
培养方案
教育硕士中心
同等学力申硕
规章制度
科学研究
科研平台
科研成果
科研动态
员工工作
团学组织
员工动态
学子风采
毕业生工作
规章制度
合作发展
社会服务
合作机构
员工风采
社会捐赠
历史影像
资料下载
员工发展
教师发展
期刊目录
当前位置:
首页
>>
教育科学探索
>>
期刊目录
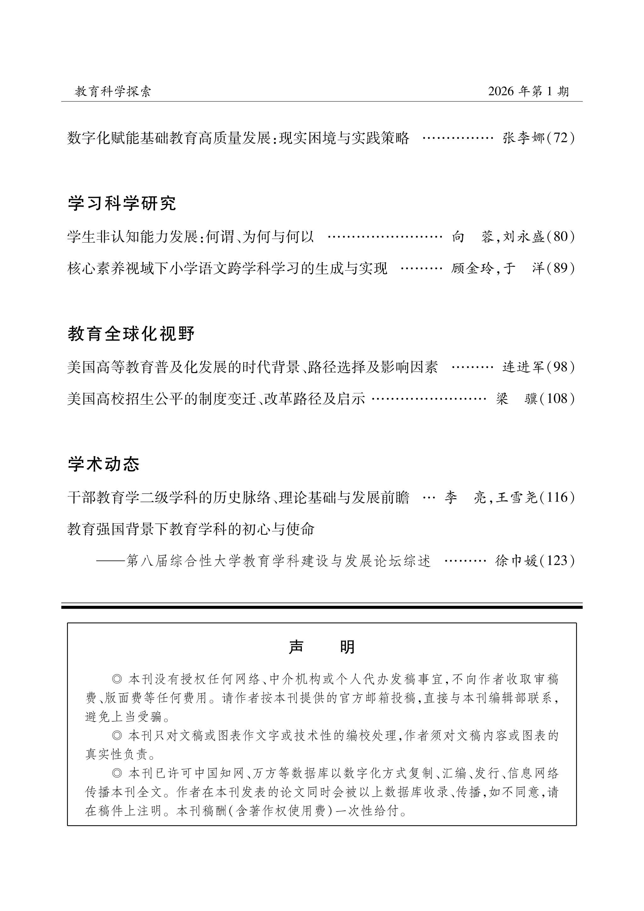
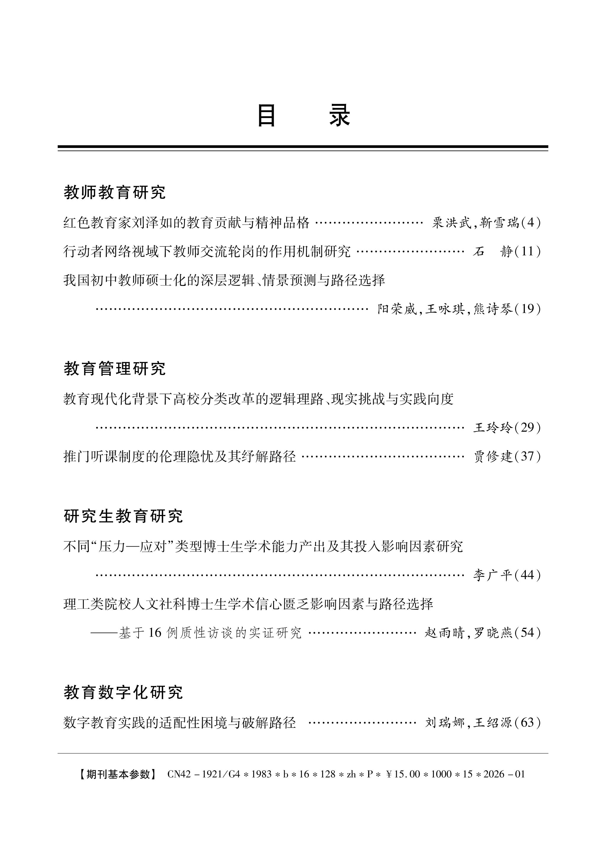
《教育科学探索》2026年第1期目录
编辑:张驰 信息来源: 发布日期:2026-01-30 点击数:
版权所有 © yl6809永利(集团)有限公司官网 All Rights Reserved
院办电话:027-88663361 学工办电话:027-88663592